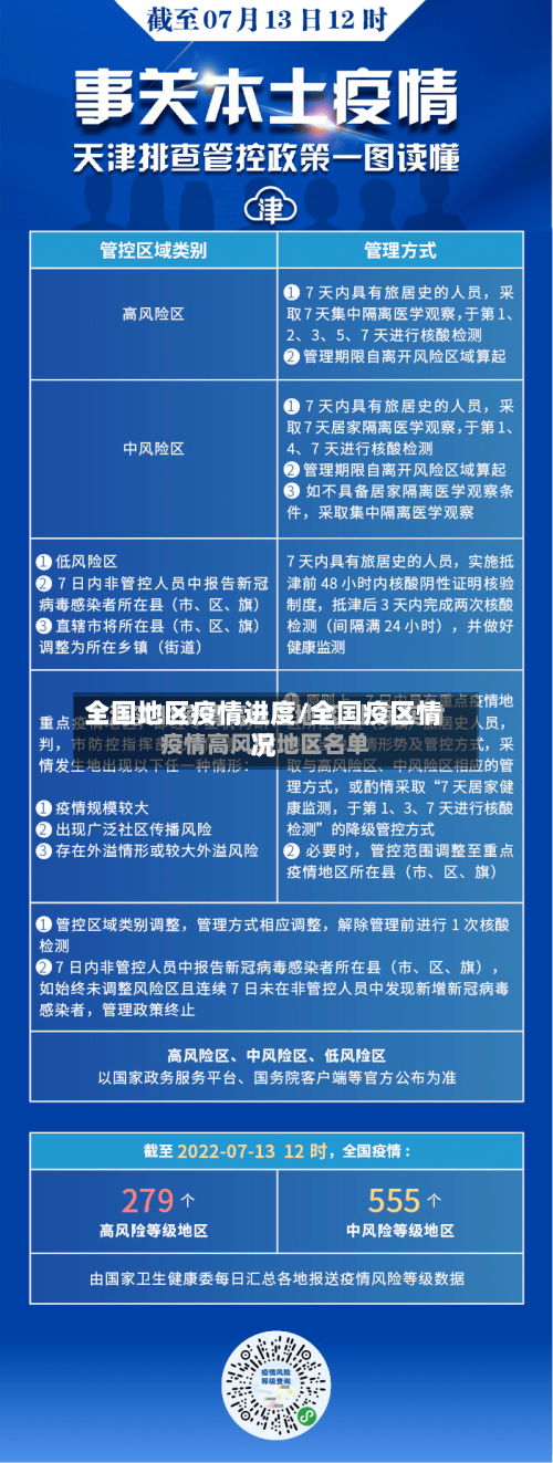
本文目录一览:〖壹〗、全国各市感染进度在哪里看〖贰〗、全国各城市感染达峰进度在哪查〖叁〗、这个小程序,可以查看疫情感染趋势〖肆〗、进入第四波疫情的日本:新增四县「蔓延防止等重点措施」……〖伍〗、中疾控谈石家庄疫情:...