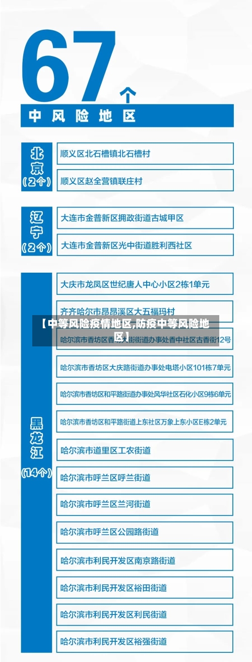
• 【中等风险疫情地区,防疫中等风险地区】

    本文目录一览:〖壹〗、从中风险区到低风险区的标准是什么?〖贰〗、中风险区是按区还是街道〖叁〗、印尼疫情趋缓,雅加达与东爪哇不再是冠病高风险红区从中风险区到低风险区的标准是什么?〖壹〗、具体的风险划定标准为:以县市区为单位...


返回顶部