本文目录一览:
- 〖壹〗、各地防疫政策
- 〖贰〗 、微信怎么查询各地出行防疫政策
- 〖叁〗、疫情期间,国家出台了哪些防疫政策?
- 〖肆〗、各地疫情防控政策在哪查询?
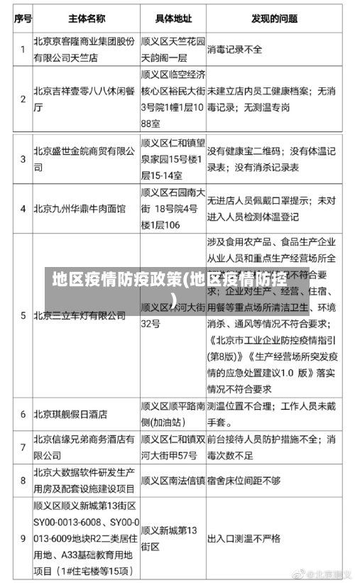
各地防疫政策
各地省市政府应被赋予制定防疫政策的权力,但需在中央统筹指导下科学 、审慎地行使 ,同时需满足信息透明、专家参与、动态评估等条件。具体分析如下:赋予地方制定防疫政策权力的合理性疫情传播的地区差异性:奥密克戎变种传播性极强,但不同地区的疫情传播速度 、感染规模、医疗资源承载能力存在显著差异。

点击底部“出行政策查询”在服务页面中,找到“出行政策查询”功能入口(通常位于交通出行或便民服务分类下) 。输入全国出行路径地址并查询在查询页面输入出发地和目的地(如“北京-上海 ”) ,或直接选取系统推荐的热门路线,点击“查询”按钮。

在微信中查询各地出行防疫政策,可按照以下步骤操作:打开微信腾讯健康小程序:在微信界面通过搜索栏输入“腾讯健康” ,进入该小程序。找到“出行政策 ”选项并点击进入 。选取出发和到达城市:在“出行政策”页面中,系统会提供城市选取入口。用户需依次选取或输入出发地和目的地的具体城市名称。

首先,打开支付宝 ,点击进入“市民中心” 。选取“国务院服务 ”。再选取“防疫出行政策查询”。进入查询页面后,点击选取自己的出发地和目的地 。最后,就可以看到出发地和目的地两个城市的防疫具体要求 ,包括是否需要核酸监测阴性证明,回来是否需要隔离等。
在小程序首页找到“各地防疫政策”选项并点击。输入信息查询:在“各地防疫政策 ”页面,会出现出发地和目的地的输入框,按照提示准确输入要查询的出发地和目的地信息 。获取政策内容:输入完成后点击查询按钮 ,页面会展示相应地区的出行政策,包括交通出行要求、隔离规定 、核酸检测要求等详细信息。

微信怎么查询各地出行防疫政策
〖壹〗、打开微信腾讯健康小程序:在微信界面通过搜索栏输入“腾讯健康”,进入该小程序。找到“出行政策”选项并点击进入。选取出发和到达城市:在“出行政策 ”页面中 ,系统会提供城市选取入口 。用户需依次选取或输入出发地和目的地的具体城市名称。部分版本可能支持直接定位当前所在城市作为出发地,需根据页面提示操作。
〖贰〗、打开腾讯健康小程序启动微信,在搜索栏输入“腾讯健康” ,进入对应小程序 。找到首页或功能列表中的“出行政策”入口,点击进入查询页面。选取出发地和目的地在查询页面中,系统会提示输入出发城市和到达城市。可通过下拉菜单选取 ,或直接输入城市名称进行搜索 。
〖叁〗 、打开微信搜索页面,点击服务进入微信主界面后,通过顶部搜索栏或“发现”页进入搜索功能 ,选取“服务 ”选项。点击底部“出行政策查询”在服务页面中,找到“出行政策查询”功能入口(通常位于交通出行或便民服务分类下)。
〖肆〗、可以在微信小程序国务院客户端查询各地出行政策,具体方法如下:工具准备:使用iPhone11 P MAX(其他能运行微信的设备也可),确保已安装微信并可正常使用小程序功能 。搜索小程序:打开微信 ,在微信界面下方点击“发现 ”,选取“小程序”,在小程序搜索框中输入“国务院客户端”进行搜索。
疫情期间,国家出台了哪些防疫政策?
〖壹〗、疫情期间 ,国家出台的防疫政策主要包括以下几点:旅行限制和隔离政策:对来自疫情高风险地区的人员进行强制隔离和核酸检测,以防止病毒传播。对公共场所如商场、餐馆等实施人数限制和保持社交距离的措施,减少人员密集和交叉感染的风险 。疫情监测和预警:建立健全疫情报告和监测系统 ,及时发现疫情苗头。
〖贰〗 、国家在疫情期间采取的措施主要包括以下方面:启动应急响应与阻断传播链国家迅速启动公共卫生应急响应机制,实施严格的封锁和隔离措施。例如,武汉封城并暂停全国长途客运 ,通过物理隔离阻断病毒传播链。这一措施有效遏制了疫情初期的大规模扩散,为后续防控争取了时间 。
〖叁〗、我国的新冠疫情防疫政策始终坚持科学防控、精准施策的原则。在疫情初期,政府迅速组织专家团队进行病毒溯源和疫情研判 ,制定了科学的防控策略。随着疫情的发展,政府不断调整和完善防控措施,确保每一项政策都能够精准打击病毒传播链,有效遏制疫情的扩散 。
〖肆〗 、国家卫健委公布的20条优化防疫措施在管控范围、风险区划定、隔离政策 、核酸检测、整治层层加码等方面做出重大调整 ,释放了科学精准防控、平衡防疫与经济社会发展的信号,具体如下:重大调整内容管控人群范围缩小取消次密接判定:此前第九版防控方案规定,对次密接采取七天居家隔离。
〖伍〗 、投资超30亿元建设重大疫情救治基地 ,强化应急医疗储备。经济复苏与产业扶持:央行对湖北地方法人银行发放的普惠小微企业信用贷款给予40%再贷款支持,缓解企业融资压力 。对湖北增值税小规模纳税人减按1%征收率征税,并实施税收减免与补贴政策。
各地疫情防控政策在哪查询?
本地宝查询入口:本地宝出行防疫政策查询。查询指南:进入页面后选取出发地和目的地 ,就能查看相应的疫情防控政策 。国务院客户端查询专栏:国务院客户端上线“各地疫情防控政策措施 ”专栏,可实时掌握出行政策,一键查询。查询步骤:Step.1:打开国务院客户端小程序。Step.2:点击首页“各地防控政策” 。
通过支付宝可查询各地疫情的防控措施 ,具体操作如下:工具准备:使用小米11手机(MIUI13系统),安装支付宝63版本。进入市民中心:打开支付宝后,在首页界面点击“市民中心”。选取国务院服务:在市民中心页面中 ,点击“国务院服务 ”。进入便民服务专区:在国务院服务页面中,点击“便民服务专区” 。
微信小程序“国务院客户端”,进入后搜索“各地防控措施 ”即可查询。『2』支付宝APP首页搜索“国务院客户端”,进入后搜索“各地疫情防控政策措施”即可查询。电脑端:中国政府网:在服务模块搜索“各地疫情防控政策措施”即可查询 。
在微信中查询各地防控政策 ,可通过“国务院客户端 ”小程序实现,具体步骤如下:进入小程序打开微信,在搜索栏输入“国务院客户端” ,选取对应的小程序进入。该小程序由官方发布,信息权威且更新及时。定位功能入口进入小程序主页后,在顶部或核心功能区找到“各地防控政策”选项 ,点击进入查询页面 。
可以通过微信上的国务院客户端小程序查询各地出行政策,具体步骤如下:打开微信APP:确保手机已安装微信,版本为0.15(其他版本操作类似) ,并登录账号。进入搜索栏:在微信主界面顶部点击搜索栏(通常显示为放大镜图标)。
在国务院服务页面中,右上角会显示“疫情防控服务 ”入口,点击后进入防疫专项功能区 。第四步:点击各地防控政策选项 ,查看具体信息 在疫情防控服务页面中,找到“各地防控政策”选项,点击进入后即可查看全国各地区的实时防疫要求,包括出行限制、核酸检测规定等内容。









