本文目录一览:
- 〖壹〗、高中低风险地区划分依据
- 〖贰〗 、什么叫高中风险地区?
- 〖叁〗、最新中高风险如何定义的
高中低风险地区划分依据
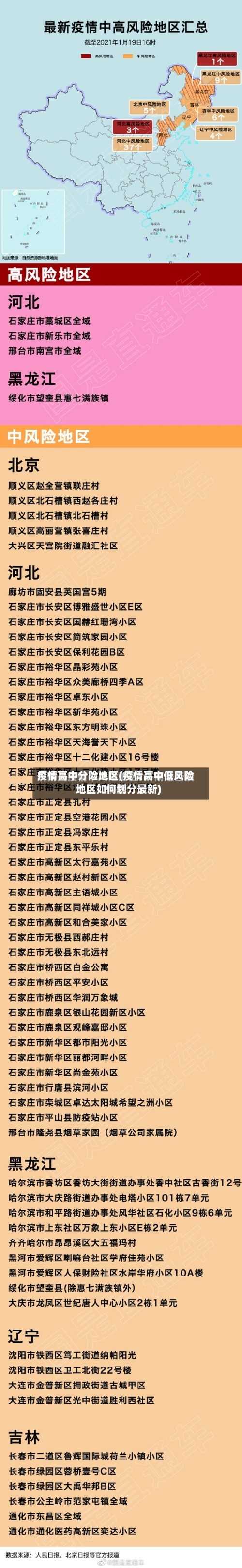
〖壹〗、高中低风险地区划分的依据:根据《新型冠状病毒肺炎防控方案(第九版)》:发生本土疫情后,根据病例和无症状感染者的活动轨迹和疫情传播风险大小划定高 、中、低风险区域。高风险区:病例和无症状感染者居住地,以及活动频繁且疫情传播风险较高的工作地和活动地等区域 ,划为高风险区。

〖贰〗、分区划分依据低风险区(无现症病例区):本行政区域内无新冠肺炎病例;或最后1例新冠肺炎病例治愈出院且14天后无新发病;或最后1例住院(新发)病例转院至其他行政区域内后14天无新发病例 。中风险区(散发病例区):本行政区域内新冠肺炎仅有个别或散发病例。

〖叁〗 、疫情的高中低风险地区划分标准是依据一个街道或者是社区在14天内有没有新冠确诊病例、有多少确诊新冠病例,从而划分高中低三个风险等级,同时具体的划分标准还应该依照新冠肺炎疫情的趋势实行调整。法律依据:《中华人民共和国传染病防治法》第十七条国家建立传染病监测制度 。
〖肆〗、高中低风险区的界定标准高风险区 判定依据:病例和无症状感染者居住地 ,以及活动频繁且疫情传播风险较高的工作地和活动地等区域。具体条件:病例和无症状感染者居住地,以及活动频繁且疫情传播风险较高的工作地 、活动地等区域,可划为高风险区。
〖伍〗、法律分析:高风险地区:累计病例超过50例 ,14天内有聚集性疫情发生 。中风险地:14天内有新增确诊病例,累计确诊病例不超过50例,或累计确诊病例超过50例 ,14天内未发生聚集性疫情。

什么叫高中风险地区?
〖壹〗、意思是被划定为中高风险地区的村/街道/社区/小区所在的那个县(市 、区)。健康通行码分为红、黄、绿三种颜色,按规定,红码和黄码人员不能通行 ,且应按照疫情防控部门要求进行医学诊疗或观察;绿码人员体温正常的可予以通行 。注意事项 如果它位于某省(或某自治区)的B地级行政区(地级市、自治州 、地区、盟等)。
〖贰〗、高风险区:高风险区是指存在较高风险和不确定性的地区。这些地区可能面临严重的安全问题 、不稳定、自然灾害频发等风险因素 。在高风险区旅行或居住需要格外谨慎,并采取相应的安全措施。 中风险区:中风险区是指存在一定风险和不确定性的地区。
〖叁〗、高风险地区是指本行政区域内累计确诊病例超过5例,14天内有聚集性疫情发生。病例和无症状感染者居住地,以及活动频繁且疫情传播风险较高的工作地和活动地等区域 ,划为高风险区 。原则上以居住小区(村)为单位划定,根据流调研判结果可调整风险区域范围。实行封控措施,期间“足不出户 、上门服务”。
〖肆〗、高风险地区是指新冠病毒或其他传染病感染风险较高的地区 。以下是关于高风险地区的详细解释:定义与标识:高风险地区通常是基于疾病的发病率、传播速度 、感染者数量等多个因素来综合划分的。在新冠病毒流行的背景下 ,高风险地区特指病例数量多、感染率高、疫情传播较为活跃的区域。
最新中高风险如何定义的
中高风险是指投资理财中的风险等级,具体为中等风险到高风险之间的级别 。以下是关于中高风险的具体解释:风险等级定义 在投资理财领域,银行理财产品风险通常被划分为R1到R5五个级别 ,其中R3代表中等风险,R4代表中高风险,R5代表高风险。中高风险位于这一风险等级序列的较高段 ,意味着投资者面临的风险相对较高。
在金融领域,高风险通常指的是那些可能带来高回报但同时也伴随着巨大亏损可能性的投资,如高风险股票或加密货币交易 。健康和安全风险:在高风险行业中工作 ,如建筑工地 、深海潜水或高空作业,工作人员面临严重的身体伤害甚至生命危险。
高风险的定义标准主要是指在某些领域或情境中,存在的可能导致严重后果或较大损失的概率或状态。其具体定义标准可以从以下几个方面进行理解:事件发生可能性较高:高风险通常意味着某一事件或行为具有较高的发生概率 。这种概率评估基于历史数据、现状分析以及未来趋势的预测。
疫情中高风险地区的定义及划分标准如下:高风险地区:指病例和无症状感染者的居住地,以及活动频繁且疫情传播风险较高的工作地和活动地等区域。通常以居住小区(村)为单位划定 ,具体范围可根据流调研判结果调整。
定义:在金融领域,高风险指的是具有较高不确定性和潜在损失可能性的投资项目或金融产品 。特征:亏损概率大,面临的市场波动较大;回报潜力高 ,一旦市场走势符合预期,可能获得远超平均水平的收益;投资门槛高,对投资者的风险承受能力和资金实力有较高要求。









