本文目录一览:
- 〖壹〗 、出现多少人以上算是高风险地区
- 〖贰〗、四川由一级响应调整为二级,区别在哪?
- 〖叁〗、四川近期将公布各县分区分级情况,低、中、高风险区这样划分
- 〖肆〗 、疫情一二三四级响应区别
- 〖伍〗、红、黄 、绿码这些事,你到底知多少?
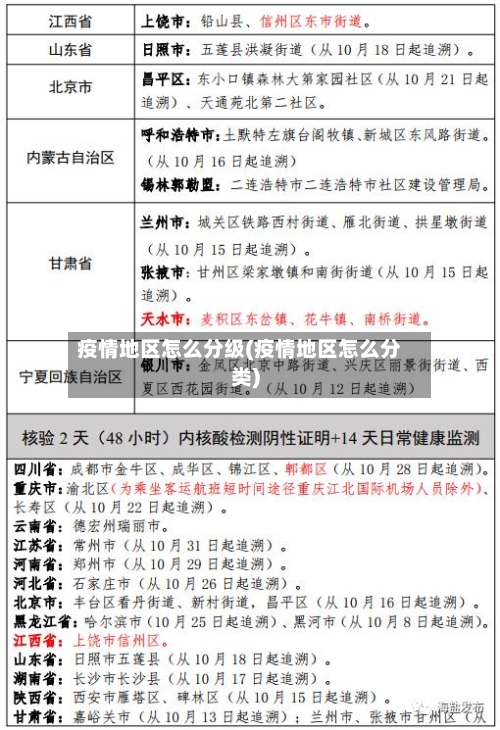
出现多少人以上算是高风险地区
〖壹〗、高风险地区是指本行政区域内累计确诊病例超过5例,14天内有聚集性疫情发生 。病例和无症状感染者居住地 ,以及活动频繁且疫情传播风险较高的工作地和活动地等区域,划为高风险区。原则上以居住小区(村)为单位划定,根据流调研判结果可调整风险区域范围。实行封控措施 ,期间“足不出户、上门服务” 。

〖贰〗 、确诊病例达到50算高风险。风险区的定义:高风险地区:一般是指累计新冠病例超过了50例,同时〖Fourteen〗、天内是有聚集性疫情发生。中风险区域:14天以内有新增新冠确诊病例,合计新冠肺炎确诊病例未超过50病例;共合计确诊的病例超过50例 ,14天之内未未发生聚集性疫情 。

〖叁〗、高风险:累计病例超过50例,14天内有聚集性疫情发生。
四川由一级响应调整为二级,区别在哪?
〖壹〗 、一级响应比二级响应严重。按照突发事件发生的紧急程度、发展态势和可能造成的危害程度,响应级别分为一级、二级 、三级和四级 ,分别对应特别重大、重大、较大和一般,其中一级为比较高级别 。
〖贰〗、*具体来说,若调整为二级响应,应急处置工作则不再由国务院决策部署和统一指挥 ,改为省指挥部统一部署;三级响应,地级以上市人民政府负责统筹;四级响应,县级人民政府统筹管理。多地下调应急响应级别 专家建议:切勿松劲 盲目乐观 今年1月底 ,随着新冠肺炎疫情发展,各省份纷纷拉响突发公共卫生事件应急响应。
〖叁〗 、总结来说,一级响应和二级响应的主要区别在于疫情形势的严重程度以及政府采取的应对措施上。一级响应更为紧急和全面 ,而二级响应则更注重针对性和灵活性 。在面对突发公共卫生事件时,政府会根据实际情况及时调整应急响应级别,以确保疫情防控的有效性和经济社会的稳定发展。
〖肆〗、一级响应下 ,对高风险地区的管控可能更为严格,而二级响应在风险较低的地区可能更注重逐步恢复正常的生产生活秩序。综上所述,疫情二级响应和一级响应在事件级别、启动条件与决策层级以及防控措施与策略等方面都存在明显的区别 。

四川近期将公布各县分区分级情况,低、中 、高风险区这样划分
分区划分依据低风险区(无现症病例区):本行政区域内无新冠肺炎病例;或最后1例新冠肺炎病例治愈出院且14天后无新发病;或最后1例住院(新发)病例转院至其他行政区域内后14天无新发病例。中风险区(散发病例区):本行政区域内新冠肺炎仅有个别或散发病例。
划分依据2月6日:四川省率先实施分类指导分区施策 ,根据疫情严重程度,将全省所有的县(市、区)分为四类地区:无现症病例区、散发病例区 、社区爆发区和局部流行区 。
月28日,四川省卫健委首次公布全省183个县疫情分区分级情况。根据通报,全省现有无现症病例区116个、散发病例区66个、社区暴发和局部流行区1个。
文明就餐:提倡消费者就餐前洗手 ,就餐场所内禁止高声喧哗 、随地吐痰、吸烟等不文明行为 。公筷使用:提倡使用公筷,减少交叉感染风险。预约制度:提倡电话订餐、网络订餐和限时用餐,禁止门店扎堆聚集候餐。
龙泉驿的分级为中风险区(散发病例区) 。2月28日 ,四川省卫健委首次公布全省183个县(市、区)疫情分区分级情况。根据通报,截至2月28日0时,全省现有无现症病例区(低风险)116个 、散发病例区(中风险)66个、社区暴发和局部流行区(高风险)1个。其中 ,龙泉驿区被划分为中风险区(散发病例区)。
疫情一二三四级响应区别
一级响应属于比较高级别的响应 。一级响应是发生特别重大突发公共卫生事件,省指挥部根据国务院的决策部署和统一指挥,组织协调本行政区域内应急处置工作。二级响应:应急处置工作则不再由国务院决策部署和统一指挥 ,改为省指挥部统一部署。三级响应:地级以上市人民政府负责统筹 。
疫情一二三四级是根据突发公共卫生事件的性质、危害程度 、涉及范围来划分的,具体分为特别重大、重大、较大 、一般四级。特别重大:这类疫情通常具有非常严重的性质,危害程度极高 ,且涉及范围广泛,可能对社会造成极其重大的影响。
一级响应和二级响应的区别 主导组织 一级响应和二级响应的主导组织不同 。一级响应以上级为主导,二级响应以县级以上地方政府为主导。应对标准 一级响应和二级响应的应对标准也不同。一级响应中的重要应对标准有网格化管理,应急物资储备 ,医务管理,联防联控管理和健康管理等 。
红 、黄、绿码这些事,你到底知多少?
红、黄 、绿码是疫情防控中用于标识人员健康风险状态的分级管理工具,分别对应禁止流动、限制流动和正常通行三类管控措施。
绿码是凭码通行。黄码是实施7天内隔离 ,连续(不超过)7天健康打卡正常转为绿码 。红码是实施14天隔离,连续14天健康打卡正常转为绿码。健康码:健康码是以实际真实数据为基础,由市民或者返工返岗人员通过自行网上申报 ,经后台审核后,即可生成属于个人的二维码。
绿码:显示绿色说明是未见异常或已解除医学管理措施的人员。可以自由进出,作为个人在当地出入通行的电子凭证 。黄码:显示黄色说明是重点地区往来且隔离未满14天的人员。建议进行医学隔离观察 ,通常隔离期限为7天以内。红码:显示红色说明是未解除医学管理措施、确诊未出院、疑似未排除等人员 。
红码:红码则代表疫情风险较高。持有红码的人员需要实施14天的隔离措施,并连续14天进行健康打卡。只有在14天内健康打卡记录均正常的情况下,红码才会转为绿码 。红码的管理更为严格 ,旨在确保高风险人员得到充分的隔离和观察,以有效控制疫情的传播。









