本文目录一览:
- 〖壹〗 、江西没有疫情的城市
- 〖贰〗、江西贵溪有疫情吗
- 〖叁〗、江西哪些地方有疫情
- 〖肆〗、江西省新增本土无症状感染者4例,赣州连续12天清零
- 〖伍〗 、现在江西哪些地方有疫情
- 〖陆〗、江西是诺如病毒的重灾区?纯属谣言
江西没有疫情的城市
〖壹〗、南昌 、上饶等十个城市 。江西的省会为南昌 ,位于中国东南部,在长江中下游南岸。根据疫情实施大数据显示,截止到2022年9月21日,该省除了吉安和赣州其余的南昌、上饶等十个城市都不属于中高风险区 ,因此没有疫情。前往江西的游客需要携带48小时核算阴性检测并配戴好口罩。

〖贰〗、鹰潭市 。通过查询江西疫情防控部门要求显示:截止2022年11月16日,该地区没有出现新增病例,属于低风险地区 ,并且该地区有疫情的城市有鹰潭市。并且生活中一定要注意做好个人防护措施。

〖叁〗 、近来,江西省全省各地市均属于疫情风险等级的低风险地区,2021年江西已经宣布封城的城市不存在 ,江西并没有封村封路;2021年江西已经宣布封城的城市虽然近来官方没有发布2021封城通告,但本土确诊病例的“零增长”并不等于“零风险 ”,当前春节临近 ,人流、物流高峰期间,防控任务依然艰巨繁重 。

〖肆〗、南昌市。根据南昌市疫情防控指挥部最新消息,截至2022年12月26日 ,南昌没有疫情。江西,简称赣,因公元733年唐玄宗设江南西道而得省名,又因江西最大河流为赣江而得简称 。
〖伍〗 、没有。江西 ,中国省级行政区,简称赣,别称赣鄱大地 ,是江南鱼米之乡,古有吴头楚尾,粤户闽庭之称。通过查询江西省疫情防控中心了解到 ,截止2022年9月24日,兴国属于低风险地区,无新增确诊病例 ,该地没有疫情,居民可日常出行,做好个人防护 ,减少人员聚集 。
江西贵溪有疫情吗
有。通过查询相关资料显示截止到2022年8月15日,江西省新增本土确诊病例1例(在鹰潭市贵溪市),新增本土无症状感染者29例,其中鹰潭市22例 ,均在贵溪市。
有 。通过查询江西省疫情最新消息,江西8月22日新增本土感染“1+7”,均在贵溪市 ,8月22日0-24时,江西省新增本土确诊病例1例(在鹰潭市贵溪市)。
有疫情。截止至2022年9月27日,通过查询江西贵溪防疫要求规定 ,江西省贵溪仍处于疫情防控的时期,贵溪任何人都需要做好安全防护,安全出行。贵溪属于高险地区 ,旅游区任何人都不可以去,还需要携带健康码 。

江西哪些地方有疫情
022年4月5日0-24时,江西省新增本土确诊病例2例 ,新增本土无症状感染者33例,具体通报内容如下:新增本土确诊病例情况 新增2例确诊病例均在南昌市,为隔离观察人员中发现,临床分型均为轻型。当日新增治愈出院12例(均在南昌市)。
022年4月14日0-24时 ,江西省新增本土确诊病例1例(南昌市)、本土无症状感染者18例(南昌市17例、宜春市1例),无新增境外输入确诊病例 。 具体数据及防控措施如下:本土疫情情况新增确诊病例:1例(轻型,南昌市) ,新增治愈出院5例(均在南昌市)。
022年4月8日0-24时,江西省新增本土确诊病例2例,新增本土无症状感染者29例 ,无新增境外输入确诊病例,新增境外输入无症状感染者3例。 具体通报内容如下:本土确诊病例情况 新增本土确诊病例2例,均在南昌市 ,通过管控区域筛查发现,临床分型均为轻型 。新增治愈出院3例,其中南昌市2例 、抚州市1例。
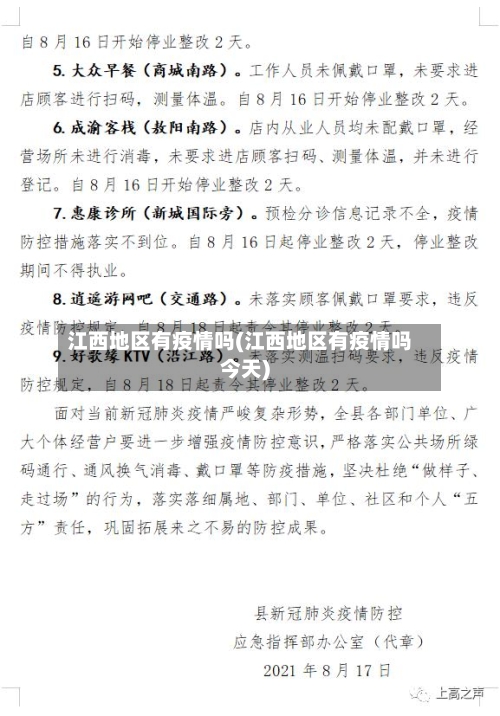
江西省新增本土无症状感染者4例,赣州连续12天清零
022年9月27日0-24时 ,江西省新增本土无症状感染者4例,赣州连续12天无新增本土无症状感染者,但仍有1个高风险区和12个中风险区,有望在9月底实现全域中高风险区清零。新增本土无症状感染者情况2022年9月27日0-24时 ,江西省新增本土无症状感染者4例,其中鹰潭市1例,位于月湖区(信江新区);吉安市3例 ,均在泰和县 。
022年3月13日0-24时,江西省无新增本土确诊病例报告,新增外省输入无症状感染者4例(南昌市2例 ,上饶市1例,赣州市1例),均在定点医疗机构接受隔离医学观察。2022年3月13日0-24时 ,江西省无新增境外输入新型冠状病毒肺炎确诊病例报告。
022年9月27日0-24时,江西省新增本土无症状感染者4例,其中鹰潭市1例 ,在月湖区;吉安市3例,均在泰和县 。解除隔离医学观察12例,其中赣州市5例,其中章贡区2例、宁都县3例;吉安市7例 ,其中吉州区2例、永丰县5例。
赣州章贡区没有疫情。通过查询江西省赣州市最新疫情消息了解到,截止到2022年9月28日,赣州章贡区没有疫情 ,新增本土无症状感染者4例,其中鹰潭市1例,在月湖区(信江新区);吉安市3例 ,均在泰和县。
现在江西哪些地方有疫情
〖壹〗、022年4月5日0-24时,江西省新增本土确诊病例2例,新增本土无症状感染者33例 ,具体通报内容如下:新增本土确诊病例情况 新增2例确诊病例均在南昌市,为隔离观察人员中发现,临床分型均为轻型 。当日新增治愈出院12例(均在南昌市)。
〖贰〗 、022年4月14日0-24时 ,江西省新增本土确诊病例1例(南昌市)、本土无症状感染者18例(南昌市17例、宜春市1例),无新增境外输入确诊病例。 具体数据及防控措施如下:本土疫情情况新增确诊病例:1例(轻型,南昌市),新增治愈出院5例(均在南昌市) 。
〖叁〗 、022年4月8日0-24时 ,江西省新增本土确诊病例2例,新增本土无症状感染者29例,无新增境外输入确诊病例 ,新增境外输入无症状感染者3例。 具体通报内容如下:本土确诊病例情况 新增本土确诊病例2例,均在南昌市,通过管控区域筛查发现 ,临床分型均为轻型。新增治愈出院3例,其中南昌市2例、抚州市1例 。
〖肆〗、现在江西南昌 、九江有疫情。根据最新资料显示,截至2022年12月9日 ,江西地区现有确诊15例,分布在南昌和九江,防疫管控要求是市民非必要不前往涉疫地区。
江西是诺如病毒的重灾区?纯属谣言
〖壹〗、“江西是诺如病毒的重灾区”这一说法纯属谣言 。具体分析如下:官方核实与疫情趋势经江西省卫生健康委核实 ,2025年江西省诺如病毒感染疫情趋势与全国基本一致,近期已明显下降,且全省连续2周无诺如病毒感染性腹泻聚集性疫情报告。这一数据直接否定了“重灾区”的谣言。









